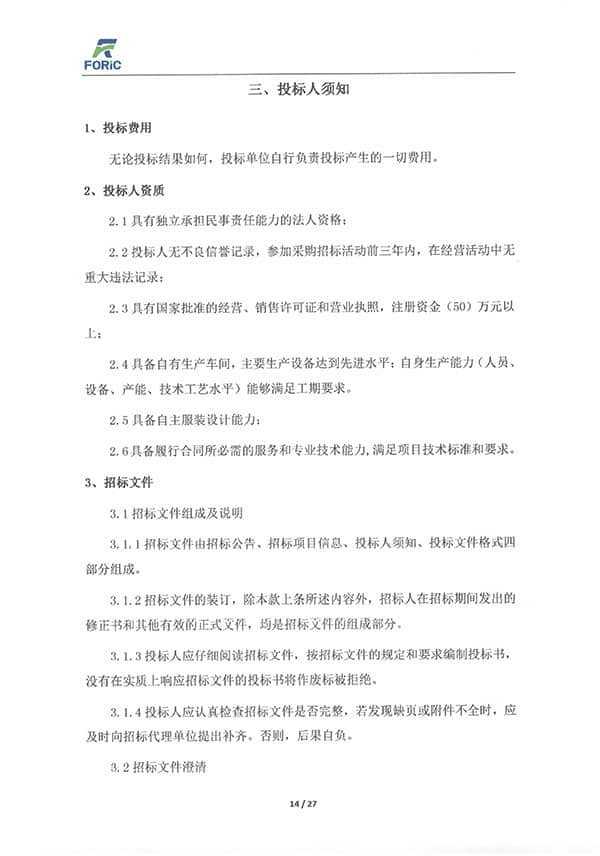
作者:佚名 时间:2018-04-28
附:投标复函
上一篇:2019年综合供应商入围招标
下一篇:没有了
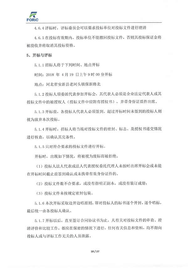
地点:河北省安新县老河头镇保新路北 联系电话:0312-8736997
邮编:071000 传真:0312-8736998 邮箱:foric@foric.cn
Copyright ?2018 廊坊威尼斯886699克新能源有限公司 All Rights Reserved 冀ICP备14006383号-1